Referansearkitektur for nasjonale medisinske kvalitetsregistre
FMK har utarbeidet Referansearkitektur for nasjonale medisinske kvalitetsregistre. Arkitekturen skal revideres jevnlig.
Bakgrunn
Referansearkitekturen for nasjonale medisinske kvalitetsregistre beskriver hvilke tjenester som er etablert for feltet og tjener som en mal for etablering av nye kvalitetsregistre eller tjenester for eksisterende kvalitetsregistre.
Ved utgangen av 2024 er det totalt 60 nasjonale medisinske kvalitetsregistre. 8 av disse tilhører Kreftregisteret/FHI som leverer egne løsninger til sine registre. Mange av tjenestene i dette dokumentet benyttes også av Kreftregistrene, men dokumentet omfatter ikke løsningene som driftes av FHI.
Teknologiforum for medisinske kvalitetsregistre (FMK) har ansvar for revidering av referansearkitektur for nasjonale medisinske kvalitetsregistre.
Prinsipper i referansearkitekturen
Følgende prinsipper legges til grunn for referansearkitekturen for å sørge for helhetlige tekniske løsninger og en felles beste praksis for nasjonale medisinske kvalitetsregistre:
- Brukerorientering: Fokus på brukernes behov og opplevelser for å sikre at løsningene er intuitive og nyttige.
- Interoperabilitet: Evne til å samhandle med andre systemer og plattformer, både internt og eksternt.
- Gjenbruk: Fremme bruk av eksisterende komponenter og løsninger for å redusere kostnader og utviklingstid. Tilpasninger i fellestjenester for å dekke enkeltbehov må unngås.
- Sikkerhet: Beskytte data og systemer mot uautorisert tilgang og trusler.
- Skalerbarhet: Arkitekturen må kunne understøtte økt belastning og utvidelse uten betydelige endringer.
- Fleksibilitet: Arkitekturen må peke mot bruk av felleskomponenter, lagdeling og modularisering.
- Samsvar: Sikre at arkitekturen følger relevante lover, forskrifter og standarder.
- Kontinuerlig forbedring: Understøtte prosesser for regelmessig evaluering og forbedring av arkitekturen.
- Ansvarlighet: Klare roller og ansvar for alle involverte parter for å sikre effektiv styring og beslutningstaking.
- Gjennomsiktighet: Åpenhet i prosesser og beslutninger for å bygge tillit og sikre at interessenter har tilgang på informasjon.
- Effektiv utvikling, vedlikehold og drift: Løsninger skal kunne oppdateres og vedlikeholdes på en enkel og effektiv måte samtidig med løpende stabil drift.
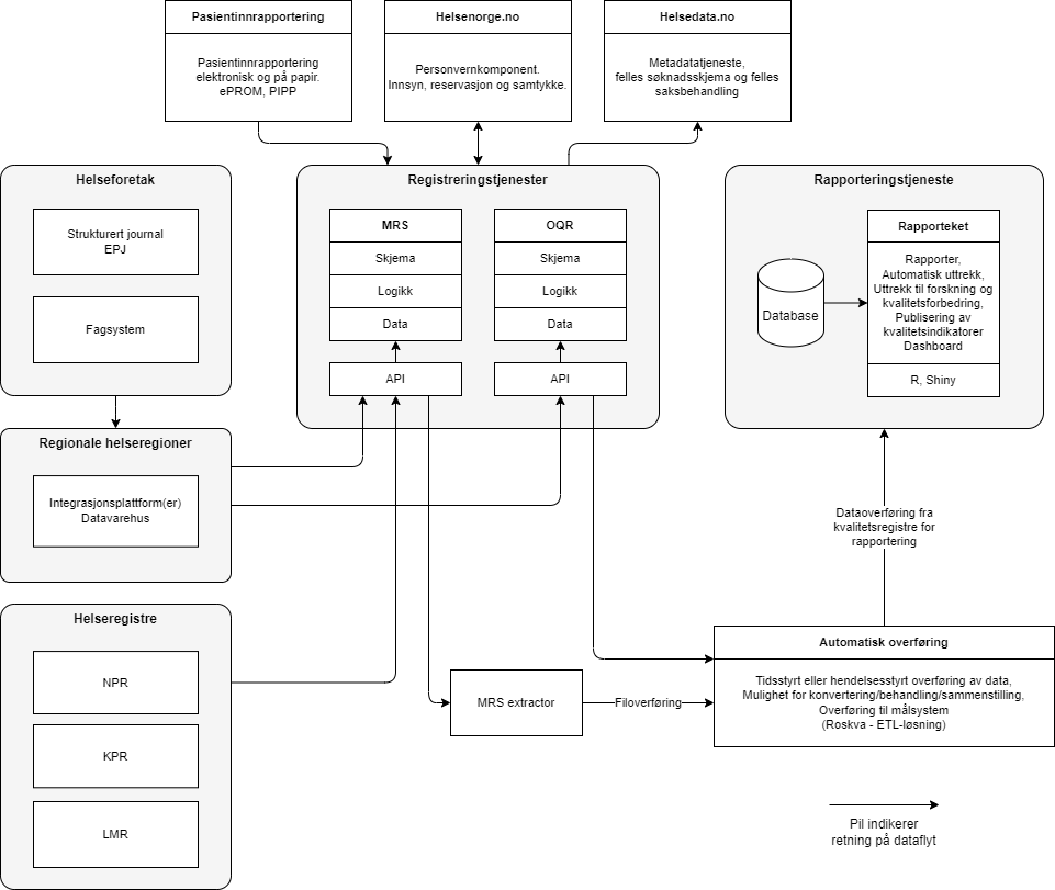
Gjeldende arkitektur
Skissen nedenfor gir en oversikt over hvordan fellestjenestene i arkitekturen henger sammen.

Figur 1 Gjeldende arkitektur for medisinske kvalitetsregistre med dagens løsninger
Fellestjenester i denne sammenheng er felles tekniske funksjoner som benyttes av medisinske kvalitetsregistre på MRS og OQR plattformer. Det finnes per i dag to godkjente/støttede innregistreringsløsninger for nasjonale medisinske kvalitetsregistre:
- Medisinsk registreringssystem (MRS)
- OpenQReg (OQR)
I tillegg til de to løsningene som er nevnt ovenfor bruker Kreftregisteret en egenutviklet plattform (KREMT). Kreftregisterets tekniske løsninger utvikles og driftes i FHI.
Registreringstjenester
Registreringstjenester er nettbaserte løsninger hvor helsepersonell kan registrere data i kvalitetsregistrene, og er kvalitetsregisterets primære datalager. De nasjonale medisinske kvalitetsregistrene benytter i hovedsak en av disse tre tekniske løsningene:
- MRS – 36 (HEMIT)
- OQR – 13 (Helse Nord IKT)
- KREMT – 9 (Kreftregisteret/FHI)
Det finnes noen få andre løsninger, men det utvikles i liten grad nasjonale fellestjenester for disse.
Personvernkomponenten
Personvernkomponenten (PVK) i Helsenorge er en fellesløsning der en innbyggers innstillinger knyttet til personvern er lagret. Dette er en felleskomponent for sektoren. Med dette menes at det lagres (og kan vedlikeholdes) innbyggers personverninnstillinger som både gjelder på Helsenorge og for andre aktører i sektoren slik som helseregistre, forskningsprosjekter og screeningprogrammer.
- Samtykker: Der innbygger har samtykket til å være registrert i et kvalitetsregister. Samtykke registreres manuelt i samarbeid med kliniker eller pasienten utfører dette via ePROM.
- Reservasjoner: Der innbygger har reservert seg mot registrering i et kvalitetsregister. Brukere kan aktivere reservering i enkeltregistre gjennom helsenorge.no portalen.
I tillegg kan PVK inneholde informasjon om hvem som er registrert i det enkelte register.
Personvernkomponenten benyttes av MRS og OQR for å støtte samtykke og reservasjon i registerplattformene.
Tjenesten driftes av Norsk Helsenett.
Innsynstjenesten
Innsynstjenesten gir innbyggerne mulighet for å be om innsyn i sine registrerte data. Tjenesten er tilgjengelig på helsenorge.no.
Forespørsel om innsyn sendes manuelt til det aktuelle register som manuelt leverer innsynsrapport.
Teknisk løsning for å støtte innsynstjenesten på Helsenorge er implementert i MRS og OQR. Kreftregistrene jobber med en slik løsning.
Pasientrapporterte data
Pasientrapporterte data er opplysninger som pasienten selv rapporterer, og deles inn i pasientrapporterte utfallsmål (PROM) og mål på pasientenes erfaringer med helsetjenesten (PREM).
Nasjonal pasientrapportering, ePROM, er en funksjon som er etablert for innsamling av pasientrapporterte data i tillegg hentes data på papirskjema via tjenesten PiPP.
Tjenesten er utviklet og vedlikeholdes av HEMIT. Tjenesten driftes av Norsk Helsenett.
Tjeneste benyttes av MRS, OQR, Kreftregisteret og FastTrack.
Rapporteringstjenester
De felles nasjonale rapporteringstjenestene for kvalitetsregistrene består av tre løsninger:
- Rapporteket
- Sykeshusprofil og behandlingskvalitet
- Stadieinndeling av nasjonale medisinske kvalitetsregistre
Rapporteket
Rapporteket er et felles nasjonalt rammeverk basert på programmeringsspråket R for å levere rapporteringsløsninger til kvalitetsregistrene. Rammeverket inneholder bl.a. rik logging og autentisering/autorisering med FALK. Ferdig utviklede rapporteringsløsninger leveres til NHN hvor det kjører i separate kontainere.
Løsningen vedlikeholdes av SKDE. Det er registrene selv eller servicemiljøene som lager rapporteringsløsningene. Publiserte rapporter driftes av Norsk Helsenett.
Data leveres fra registrene til egne databaser for rapporteringsløsningen i definerte intervaller. Rapporteringsløsningen benyttes av kvalitetsregistre som benytter MRS eller OQR.
Sykehusprofil og behandlingskvalitet
Tjenesten er en offentlig tilgjengelig nettløsning med informasjon om behandlingskvalitet fra medisinske kvalitetsregistre:
- Behandlingskvalitet: apps.skde.no/behandlingskvalitet
- Sykehusprofil: apps.skde.no/sykehusprofil
Nettløsningen inneholder over 400 kvalitetsindikatorer. En indikator sier noe om kvaliteten på en del av en utredning eller behandling. For å finne det området man er interessert har man mulighet til å sortere kvalitetsindikatorene på ulike fagområder.
Man kan velge det sykehuset man er interessert i, og sammenligne det med andre sykehus.
Alle de nasjonale kvalitetsregistrene har krav om å levere kvalitetsindikatorer til tjenestene én eller flere ganger per år. Kvalitetsregistrene leverer selv datagrunnlag gjennom manuell opplasting. Tjenesten inneholder ingen sensitive eller personidentifiserbare data.
Løsningen vedlikeholdes og driftes av SKDE.
- Stadievurdering av nasjonale medisinske kvalitetsregistre
Stadievurderingen gjennomføres av Ekspertgruppen for medisinske kvalitetsregistre og publiseres på kvalitetsregistre.no.
Løsningen for registrering av stadievurdering og publisering av resultater vedlikeholdes og driftes av SKDE.
Filoverføringstjeneste
Det ble utviklet en filoverføringstjeneste i forbindelse med innføring av Helseanalyseplattformen. Den skulle overføre datapakker til søkere i forbindelse med forskning og analyse til Helseanalyseplattformen. Helseanalyseplattformen er avviklet, mens filoverføringstjenesten fortsatt benyttes for å kunne sende datafiler fra registrene til mottakere på en sikker måte. Tjenesten driftes av Norsk Helsenett. Se også Utfasing av filoverføringstjenesten.
Integrasjoner
Oversikt levert av SKDE viser at et titalls kvalitetsregistre har datafangst fra andre kilder. Disse kildene er CheckWare, Helseplattformen, DIPS Arena, FastTrack, andre kvalitetsregistre og GTI.
For integrasjoner mellom kvalitetsregistre og Rapporteket benyttes ETL-løsningen Roskva som er utviklet av Helse Nord IKT. Roskva kopierer daglig data fra OQR til Rapporteket. Støtte for overføring av data fra MRS til Rapporteket er planlagt som en del av etableringen av Rapporteket i driftsmiljø hos NHN. MRS Extractor trekker ut data fra MRS-løsningen og leverer uttrekket som filer til Roskva som overfører til Rapporteket.
Integrasjoner som leverer data til OQR eller MRS benytter den respektive plattformens API. OQR og MRS har ulike API. Utfordringer med å rulle ut nye versjoner av registreringsplattform til alle registre har tidligere også ført til at versjoner av API har kunnet variere mellom ulike instanser.
Integrasjoner med Kreftregisteret benytter ebXML-meldinger som leveres via en meldingskø til Kreftregisterets ETL-tjener som behandler mottatte meldinger og leverer i registerets database.
Det er etablert enkelte tekniske integrasjoner for å levere og trekke ut data fra kvalitetsregistrene. For å kunne ivareta det økende behovet for automatisert datafangst og bruk av data, er det nødvendig å organisere tjenesten som en felles nasjonal tjeneste.
En felles integrasjonsløsning, Roskva, er under etablering for å kunne motta data fra MRS/OQR og kopiere til rapporteringstjenesten Rapporteket. Løsningen har noe funksjonalitet som også finnes i klassiske ETL-løsninger. Løsningen er ikke ment som en løsning for å kunne dekke behovet for automatisert datafangst fra eksterne kilder.
For uttrekk fra MRS til Rapporteket har HEMIT utviklet en løsning som kalles MRS Extractor. Denne eksporterer data fra MRS til en kryptert fil som Roskva importerer til database i Rapporteket.
Roskva utvikles og vedlikeholdes av HN IKT. Løsningen skal installeres hos og driftes av Norsk Helsenett.
Det er utviklet flere 1-1 integrasjoner. Generelt kan en si at utfordringen med disse er at de ikke er basert på et felles rammeverk, mangler felles versjonshåndtering, dokumentasjon, logging, autentisering, autorisering eller felles metoder for integrasjon.
Det er forventninger til at automatisert datafangst skal kunne frigjøre kliniker-tid gjennom å redusere behovet for dobbeltregistrering av data til kvalitetsregistrene.
Det arbeides med en felles nasjonal integrasjonstjeneste som skal kunne ivareta mottak og behandling av data fra eksterne datakilder til kvalitetsregistrene. Det er ønskelig at en felles nasjonal integrasjonstjeneste skal ha funksjonalitet for eventuelt å kunne erstatte Roskva og øvrige etablerte integrasjoner gjennom en felles enhetlig løsning.
Metadatatjeneste
Som en del av «Helsedataprogrammet» som ble avsluttet i 2021, ble det besluttet at metadata for alle nasjonale medisinske kvalitetsregistre skulle leveres til helsedata.no. Helsedata.no er videreført i Helsedataservice som nå er i FHI.
Kravet om levering av metadata er innført som et av kriteriene i kvalitetsregistrenes stadieinndeling. Fra 2027 vil alle nivåene i stadieinndelingen innebære at registrene må ha publisert metadata på helsedata.no.
Registerløsningene Kreftregisteret (KREMT), MRS og OQR har funksjonalitet for å registrere og levere metadata til helsedata.no.
Felles søknadsskjema og saksbehandling
Felles søknadsskjema er en tjeneste på helsedata.no levert av FHI Avdeling helsedata for å gi forskere en enkel tilgang til helsedata. Tjenesten er innført for kreftregistrene og hjerte- kar registrene. FHI har ikke gitt øvrige kvalitetsregistre tilbud om å delta i tjenesten. Felles søknadsskjema driftes og vedlikeholdes av FHI og er tilgjengelig på helsedata.no.
Felles saksbehandling av søknader er en tjeneste som leveres av FHI/Helsedataservice for å kunne gi søkere effektiv og likeverdig behandling. FHI har gjort tjenesten er gjort
Drift- og infrastrukturtjenester
Etter avtale med de fire regionale helseforetakene skal Norsk Helsenett (NHN) levere drift av infrastruktur for medisinske kvalitetsregistre. NHN har inngått driftsavtale med alle regionene og leverer driftstjenester for følgende tjenester:
- MRS registerplattform
- OQR registerplattform
- Rapporteringstjenesten Rapporteket
- Tjeneste for pasientrapportering
- Persontjenesten
- Tjeneste for felles autentisering via HelseID – FALK
- Tjeneste for felles autorisering i Registreringstjenestene og Rapporteket – FALK
- Felles Nettløsning for Spesialisthelsetjenesten (FNSP)
- Nettsider for Kvalitetsregistre.no
- Nettsider for Behandlingskvalitet
- Nettsider for Sykehusprofil
SKDE drifter og vedlikeholder følgende tjenester:
- App for Behandlingskvalitet
- App for Sykehusprofil
- App for levering av oppdaterte kvalitetsindikatorer
- App for registervurdering/Stadieinndeling
Autentiserings- og autoriseringstjeneste
Det er etablert en felles autentisering og autorisering for Registreringstjenestene MRS og OQR, samt Rapporteket. Tjenesten, FALK, benytter HelseID for autentisering og gir tilgangskontroll (autorisering) til kvalitetsregistre og rapporter. FALK er en intern tjeneste rettet mot helsepersonell og løsninger med behov for maskin-til-maskin kommunikasjon.
Tjenesten er utviklet av og vedlikeholdes av HEMIT.
Autentisering på tjenester som er på internett skal benytte Entra ID eller tilsvarende sikker ID.
Persontjenesten
Persontjenesten henter opplysninger fra Folkeregisteret, Kartverket og Kontakt- og reservasjonsregisteret (KRK). Tjenesten tilrettelegger for ny personidentifikator, nye felter fra folkeregister samt nye kilder.
Persontjenesten erstatter Personregisteret (PREG) som er under avvikling.
Leverandørene av registerplattformene MRS og OQR har startet overgang fra PREG til Persontjenesten.
Informasjonstjeneste
Tjenesten kvalitetsregistre.no er en informasjonskanal for nasjonale medisinske kvalitetsregistre og et støtteverktøy for etablering og drift. Tjenesten inneholder blant annet:
- Oversikt over kvalitetsregistre
- Årsrapporter fra kvalitetsregistre
- Registerets stadieinndeling
- Etablering av kvalitetsregistre
- Drift av kvalitetsregistre
Tjenesten er etablert på FNSP som driftes av Norsk helsenett.
Innholdet i tjenesten vedlikeholdes av Nasjonalt servicemiljø for medisinske kvalitetsregistre og servicemiljøet i regionene.
Standardisert teknisk grensesnitt
I dagens modell er registerplattformene datalageret for kvalitetsregistrene. Det er viktig at registerplattformen tilbyr et rikt grensesnitt for både å levere data, oppdatere data og hente ut data. Både MRS og OQR tilbyr et åpent API-grensesnitt for å trekke ut, levere og oppdatere data i kvalitetsregisteret.
Hvert kvalitetsregister er satt opp med en eller flere instanser av registerløsningen. Dette kompliserer muligheten for å benytte løsningenes API. Det kan også være forskjell i versjonene som benyttes i hver instans av registerløsningen.
Det er viktig at leverandørene bidrar til å redusere kompleksiteten gjennom å konsolidere databaser og unngå “skreddersøm” i løsningene.
Teknologiforum for medisinske kvalitetsregistre har bedt leverandørene av MRS og OQR om å samarbeide om å tilby like REST-API for felles funksjonalitet, slik at en legger til rette for at integrasjon mot løsningene skal kunne standardiseres.
Det er en ønsket strategi å utvide og forenkle API-ene til registreringsløsningene. Innføring av API management vil kunne skjule kompleksiteten med å kunne benytte API-ene mot registerløsningene.
Endringer i referansearkitektur
Det er ønskelig å kunne gjøre endringer i arkitekturen for å effektivisere og standardisere etablering av nye registre og etablere nye tjenester for eksisterende registre. Dette innebærer å etablere felles integrasjonstjeneste og å utfase filoverføringstjenesten
Etablere integrasjonstjeneste
Oppdragsdokument 2025 for Helse Nord/Helse Sør Øst/Helse Vest og Helse Midt Norge “Kapittel 3.3.1 Oppdrag” gir følgende oppdrag for automatisert datafangst:
Helse Helse Nord RHF/Sør-Øst RHF/Helse Vest RHF/Helse Midt Norge RHF skal:
- Gjennomføre tiltak for automatisert datafangst og innføre nasjonale fellestjenester for nye medisinske kvalitetsregistre, herunder rapportere og oppdatere metadata til nasjonal variabelkatalog.
- Delta i arbeid med å avklare kodeverk, terminologi og standarder for prioriterte helseopplysninger, blant annet for å gjøre automatisk innrapportering av helsedata enklere å oppnå.
Innføring av en felles integrasjonstjeneste for å automatisere datafangst er i tråd med dette felles oppdraget.
I tillegg vil økt utbredelse av rapporteringstjenesten også utløse behov for integrasjoner mellom registrene og rapporteringstjenesten.
Dette vil utløse et behov for en tjeneste som skal kunne gjøre arbeidet med å strukturere data og etablere integrasjoner så effektivt som mulig. Etablering av en integrasjonstjeneste vil ha som mål å effektivisere dette arbeidet.
Det er etablert enkelte tekniske integrasjoner for å levere og trekke ut data fra kvalitetsregistrene. Men, for å kunne ivareta det økende behovet for automatisert datafangst og bruk av data, er det nødvendig å organisere tjenesten som en felles nasjonal tjeneste.
En felles nasjonal integrasjonstjeneste må kunne tilby prosjektledelse og felles tjenester for å kunne etablere automatisert datafangst og rapporteringsløsninger for kvalitetsregistrene:
- Gi informasjon, veiledning og råd til kvalitetsregistrene
- Behandle og prioritere behov
- Sørge for juridiske avklaringer og etablere nødvendige avtaler mellom involverte parter
- Definere, validere og harmonisere variabler som skal fangstes
- Koordinere strukturering av journal i regionene når EPJ er kildesystem
- Koordinere etablering av tekniske løsninger og grensesnitt for integrasjoner
En felles integrasjonstjenester skal muliggjøre bedre og sikrere samhandling mellom aktørene, registrene og konsumentene. Integrasjonstjenesten skal sørge for å styrke personvernet og informasjonssikkerheten gjennom sterke og standardiserte sikkerhetsmekanismer.
Integrasjonstjenesten skal sikre effektiv fangst av data fra strukturert journal, fagsystemer og andre kilder til kvalitetsregistrene, samt å overføre data til rapporteringstjenesten.
“Integrasjonstjeneste for nasjonale medisinske kvalitetsregistre” er beskrevet i et eget dokument.
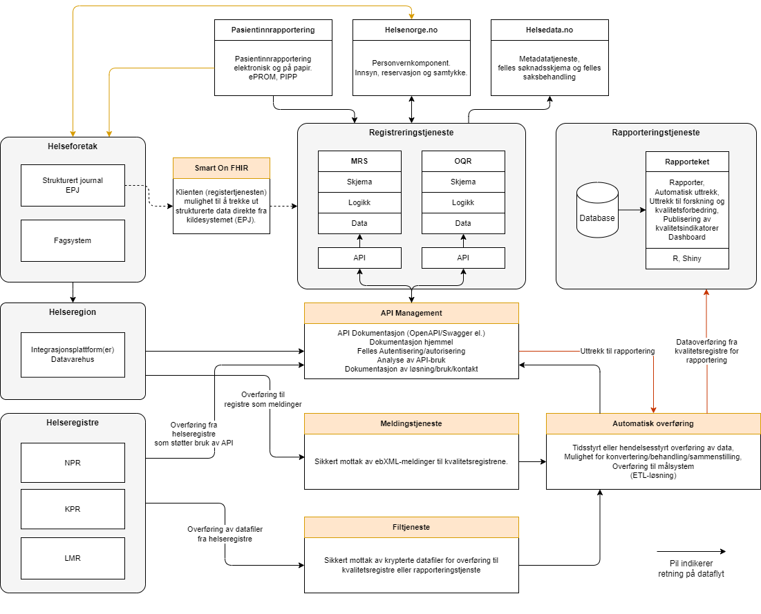
Det er flere tekniske løsninger og grensesnitt som drøftes i dokumentet for å kunne gi standardiserte løsninger for å dekke integrasjonsbehovene:
- Bruk av API
- Meldingsoverføring
- Filoverføring
- Overføring med Smart On FHIR
- Bruk av ETL-løsning
Valg av tekniske løsninger og grensesnitt avhenger av hva som er kildesystem, hvordan data kan leveres, tidsrammer og hvor ressurskrevende etablering og vedlikehold vil være. Figuren nedenfor er en målskisse for referansearkitekturen. Stiplede linjer fra “Helseregistre” indikerer at det ikke er avklart hvordan de forskjellige aktørene har mulighet til å levere data og eventuelt innenfor hvilke tidsrammer.

Figur 2 Målskisse referansearkitektur for nasjonale medisinske kvalitetsregistre
Utfasing av filoverføringstjenesten
Filoverføringstjenesten leveres av Norsk Helsenett, men er besluttet nedlagt siden det primære formålet ikke lengere er aktuelt og finansiering mangler. Tjenesten skal avvikles innen sommeren 2025.
Det er ikke etablert noen alternativ tjeneste, slik at alternativet ser ut til å være å utlevere datafiler via epost. Det bør settes i gang et arbeid med å få etablert en sikrere løsning som ivaretar nødvendig sikkerhet og funksjonalitet.
RHF-ene bør utarbeide nye felles retningslinjer for utlevering av data fra registrene.